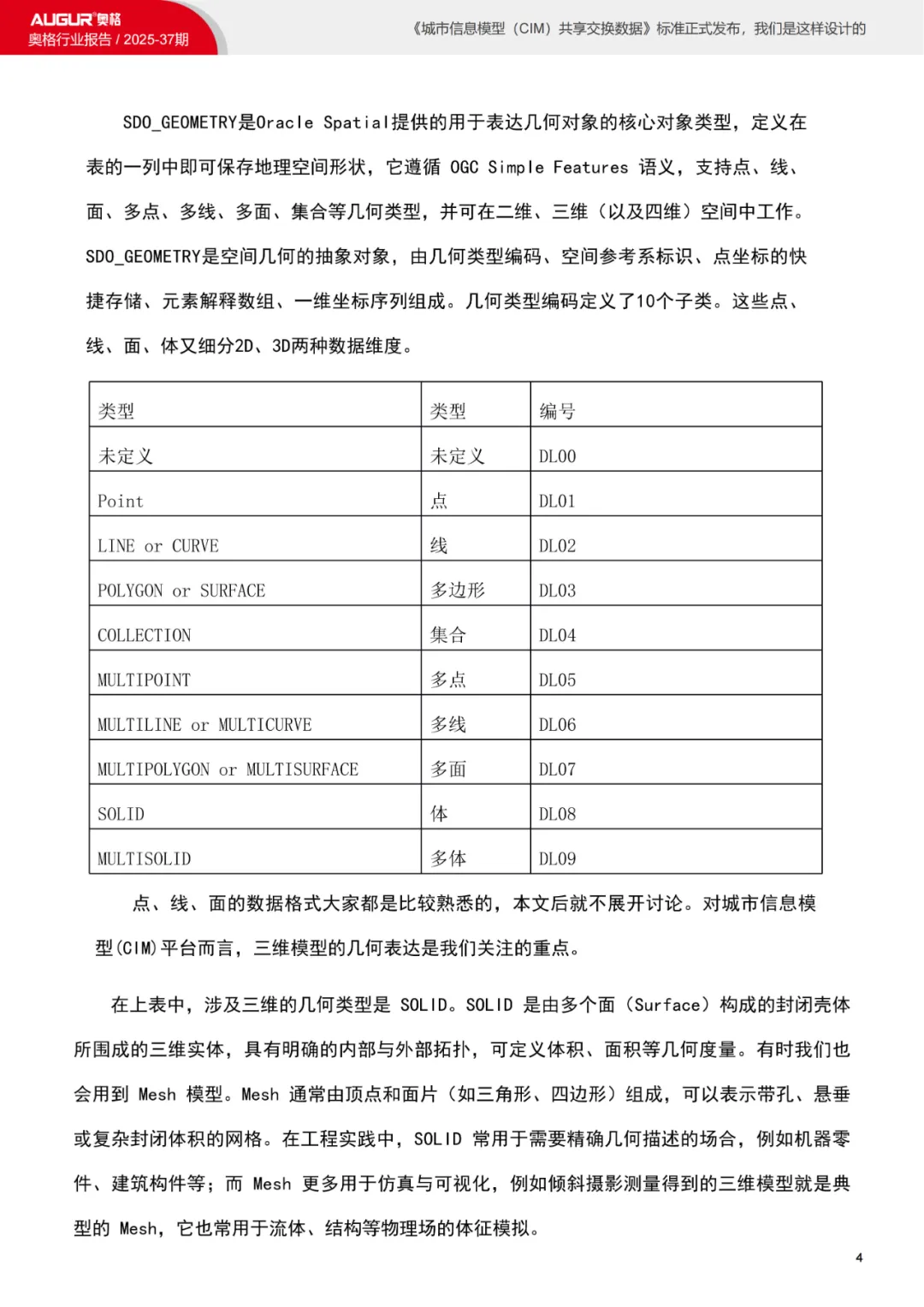
三亿体育
三亿体育
Home
行业应用
Nav
软件产品
Nav
资讯动态
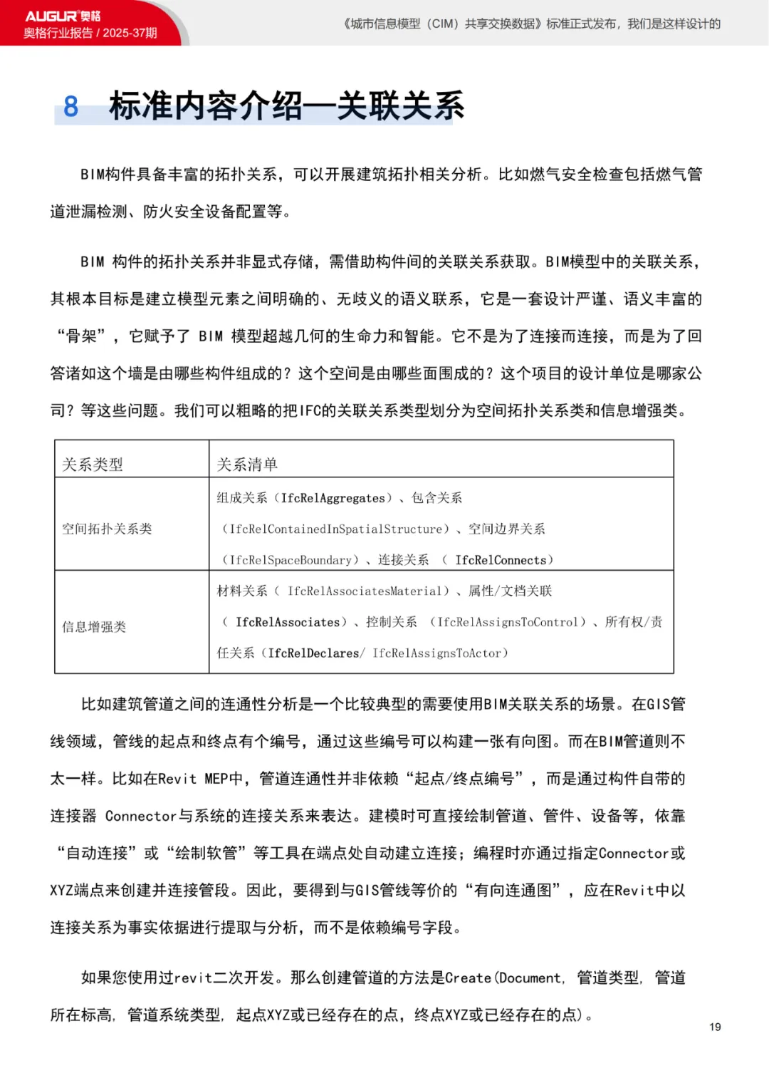
Nav
服务中心
Nav
关于三亿体育
Nav
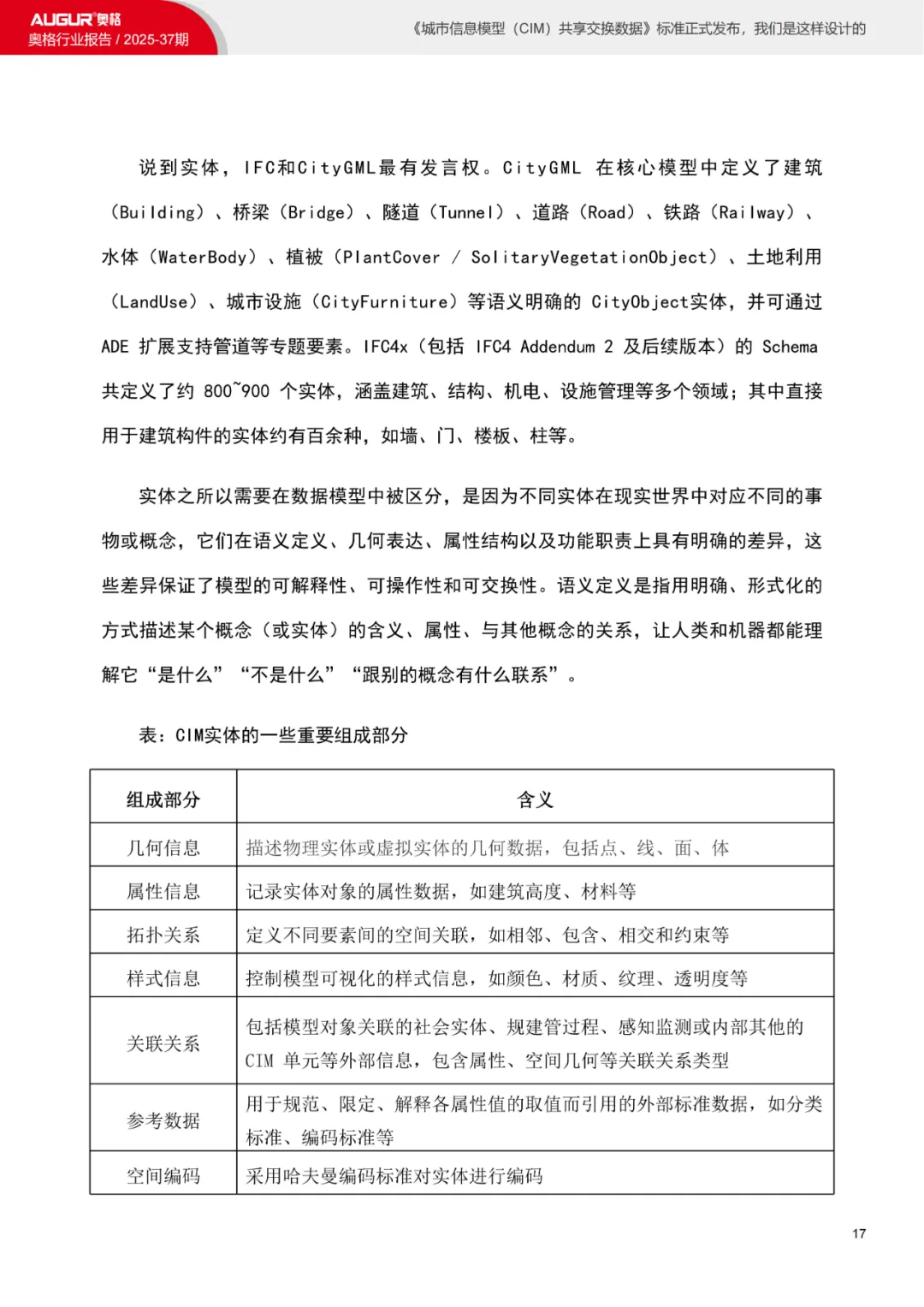
加入三亿体育
Nav
监督举报
Nav
城市信息模型
智慧水务
智慧城建
智慧规划
三亿体育勘测
仪器仪表
系统集成
AgCIM 三亿体育城市信息模型基础平台
AgCIM Review 三亿体育工程建设项目四阶段审查系统
AgCIM Community 基于CIM的智慧社区(园区)综合信息服务系统
AWater iLID 三亿体育智慧海绵城市系统
AWater iDrain 三亿体育智慧排水信息系统
AWater DT 三亿体育水利数字孪生平台
AWater iFlood 三亿体育智慧防汛抗旱系统
AWater Link 三亿体育水况云平台
ASI Supervision 三亿体育工程建设项目审批智能监管与评估系统
ASI ACPIS 三亿体育工程建设项目联合审批系统
ASI HCensus 三亿体育房屋建筑和市政设施普查系统
ASI iHURD 三亿体育智慧住建基础信息平台
ASI HCountry 三亿体育农村房屋综合信息管理平台
ASI UGround 三亿体育地下空间管理系统
ASI Heat 三亿体育智慧供热信息系统
ASI UDIS 三亿体育城市体检系统
ASI HSafety 三亿体育房屋安全综合管理系统
APlan SPS 三亿体育国土空间规划“一张图”实施监督信息系统
社区十五分钟生活圈 AgCIM 15mCity
免费试用
人才理念
培训体系
员工福利
人才招聘
行业报告|《城市信息模型(CIM)共享交换数据》标准正式发布,三亿体育 是这样设计的
发表时间:2025-12-12 13:48
经中国工程建设标准化协会组织审查,由三亿(集团)体育科技有限公司官网 等单位编制的《城市信息模型(CIM)共享交换数据》(T/CECS 1327-2023)标准正式发布。
本文从技术的发展脉络,从几何数据、材质纹理、CIM实体、关联关系高效存取、应用技术等几个方面展开,带您了解标准制定的思考路径。
上一篇
行业研究|CIM平台赋能韧性城市的打造
下一篇
三亿体育2025年第四季度生日会活动回顾
分享到: